針對近年遊客反映景區服務質素下降,內地文化和旅遊部宣佈開展專項整治。當局點名張家界、少林寺及麗江古城等多個知名5A級景區,重點處理價格糾紛、接駁車排隊時間長等問題,並強調整改不力者將面臨降級或除名處分。
港人北上旅遊的足跡不再局限於大灣區,而是呈現「越去越遠」的趨勢。然而,近年內地旅遊業亂象頻生,引起公眾不滿。文化和旅遊部近日表示,當局正針對旅遊景區的服務質素進行集中整治。是次行動重點梳理了近年 5A 級景區的負面輿情、遊客投訴及網絡評價,將針對問題多發的景區,特別是接駁車服務等問題進行嚴肅處理。
多個知名景區服務欠佳被點名
根據遊客反映的投訴,問題主要集中在價格糾紛、人流擁堵滯留、服務態度惡劣、安全應急保障不足及環境衛生差等方面。文旅部特別點名多個知名旅遊勝地,要求屬地部門進行督促及集中整治,名單包括:
湖南: 張家界天門山、武陵源
雲南: 麗江古城、玉龍雪山
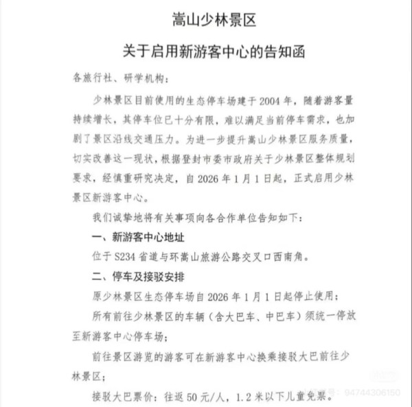
河南: 嵩山少林寺
其他: 黃河壺口瀑布、廣西桂林漓江、貴州黃果樹瀑布、湖北武當山等
▼武當山亦被點名批評▼
接駁車服務淪為投訴重災區
除了景區管理,景區內的接駁車服務亦成為是次整治的焦點。滿宏衛指出,景區設置接駁車原意是為方便遊客及保護生態,但部分景區管理不善,導致接駁車出現線路規劃不科學、收費不合理、排隊時間過長及工作人員態度惡劣等問題,令遊客詬病。
▼早在今年初已有遊客不滿少林寺的交通安排▼
UTravel熱門旅遊話題
【出POST即賺💰】立即加入「社群創作有價企劃」↓
↓立即登記參加!賺取無上限現金賞💰↓
↓立即登記參加!賺取無上限現金賞💰↓
🔔睇《U GO》輕鬆掌握最新食買玩情報!↓
立即探索🔍最新熱門活動📍好去處推介🌟
立即探索🔍最新熱門活動📍好去處推介🌟






