去日本旅行,最治癒的行程莫過於舒舒服服地浸溫泉。然而,近日日本溫泉界發生了一宗令無數女性旅客心驚膽戰的爭議事件。一名已完成戶籍性別變更的跨性別女性,在浸完女湯後於網上自爆見到年輕女生時「心跳加速」,言論瞬間引爆日本社交媒體。這場風波不僅令該溫泉店被網民瘋狂狙擊,更觸發了全日本對「生理特徵」與「性別認同」在公共浴場界線的激烈辯論。
跨性別女士浸女湯 自爆「可愛的女孩讓我心跳加速」
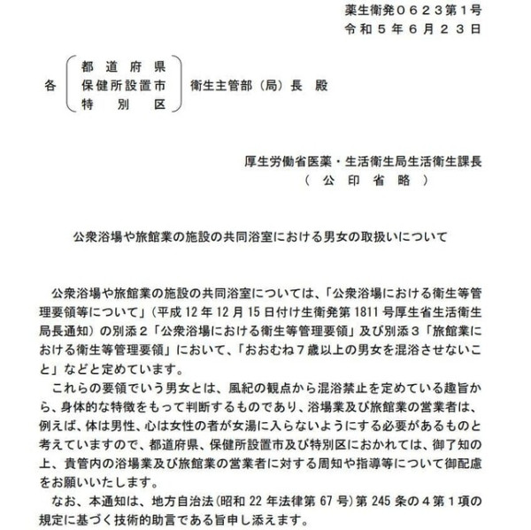
這場風波的導火線,埋在一段看似尋常的網絡評論中。故事的主角「A小姐」是一位在法律身分上已成功「由男轉女」的跨性別人士,目前尚不清楚該「A小姐」是否接受過變性手術。她在光顧日本某家人氣溫泉店後,興致勃勃地在某位 YouTuber 的留言區分享她的泡湯心得。據她所述,入場前她曾主動向館方報備自己的特殊身分,並在獲得店員點頭許可後,才從容步入女湯。
這場本應放鬆身心的療癒之旅,卻因為 A小姐隨後一段直白的描述,讓網民集體不滿。
- 「私は戸籍も女性になった元男性です。(我是戶籍已變更為女性的跨性別女性)」
「浴槽の中、手の届く距離に20代のめちゃくちゃかわいい女の子がいたのにドキドキしちゃいました。(浴缸裡,距離我手邊不遠處有一位20 多歲超級可愛的女孩,讓我心跳加速了)」
根據「A小姐」的留言,她仔細提到在浴池中,身旁有一位20多歲、長相極其可愛的女生,並描述了她的外貌,坦言自己看到對方時「還是會心跳加速」。這句充滿暗示意味的自白,迅速被憤怒的網民截圖備份,隨即在 X 及各大討論區瘋傳。短短時間內,相關話題便橫掃日本熱搜榜首,將 A 小姐推向了輿論的風口浪尖。
(翻譯︰我以前是男性,現在在戶籍登記上已經改名為女性。 變性後,我去大阪天王寺的世界最大溫泉度假村-Spa World的女浴池泡澡。 我把我的情況告訴了工作人員,他們說:「當然可以,請進去。」我得到了許可,於是就進了浴室。 在浴缸裡,我興奮地看到一個二十多歲、非常可愛的女孩就在我觸手可及的地方。 Chima-chan,變性後請去女浴池洗澡。 我支持你。)
日本輿論:包容跨性別人士還是忍受性騷擾?
面對這宗事件,日本網民的反應幾乎呈一面倒。在極度講究隱私與「安全感」的日本澡堂文化中,女湯被視為女性卸下防備、赤身露體的極度私密空間。任何帶著性取向的凝視,都會被視為對女性尊嚴的嚴重侵犯。
反對者︰如果這都不算男人,那什麼才算?
更有言論針鋒相對地質問:「如果連這種生理反應都不能定義為男性,那還有什麼標準可言?」、「他對女性有性慾這本身就是個問題」、「如果這都不算男人,那什麼才算?」、「真噁心」、「這是犯罪。就算是男人也不能改了戶口,男人也不能進女浴池」。
在反對者眼中,法律文件上的修改只是文字遊戲,唯有原始的「生理特徵」才是衡量入浴資格的唯一秤砣。部分情緒激昂的網民甚至將此提升至法理層面,痛斥「根本就是犯罪行為。無論戶籍怎麼變,生理男性就是不能使用女性浴池。」,認為這行為本質上是「披著合法外衣的犯罪行為」。
- 「20代の女にドキドキしたら完全に男じゃん。怖(如果你對一個二十多歲的女人動心,那你絕對是個男人。真可怕)」
涉事溫泉店成眾矢之的
這股怒火不僅燒向 A 小姐本人,更蔓延至准許其入場的溫泉設施。網路上出現了排山倒海的抵制潮,網民怒斥館方是「允許他進入的浴場也是同謀」、「引狼入室的共犯」,更有行動派開始策劃製作「容許跨性別者進入女湯」店舖清單,藉此提醒廣大女性消費者避開這些設施。
「以後絕對不會再踏足這家店!」、「連基本把關都做不到,根本不把女客人的安全放在眼裡。」這些辛辣的留言在各大旅遊討論區刷屏,令業者面臨前所未有的公關危機。
涉事溫泉回應避重就輕
面對鋪天蓋地的負評,被點名的「Spa World 世界大溫泉」負責人最終打破沉默,但官方僅以「無法證實具體細節」以及「對場內守則與後續方案無可奉告」等官腔辭令草草帶過。這種避重就輕的態度,反映出業者正陷入兩難局面:既怕得罪廣大的女性客群,又擔心背上歧視少數群體的罪名。
厚生勞動省指引︰生理構造為男性不得踏足女湯
其實,日本厚生勞動省早在 2023 年就曾發文定調,強調公共浴場的性別區隔必須以「身體特徵」為準。指引寫明:經營者有責任確保那些心理認同為女性、但生理構造仍為男性的顧客,不得踏足女湯。
然而,這條看似清晰的界線,在細節上卻充滿了「解讀空間」。厚生勞動省醫藥生活衛生局生活衛生課的負責人在接受媒體採訪時補充道:「即使出生時為男性,但如果通過變性手術或其他方式,將身體特徵轉變為女性,也可以進入女浴池。」換言之,只要你透過手術將外在特徵徹底轉化為女性,理應具備入浴資格。
這套理論聽起來邏輯自洽,但在現實操作中卻是荒謬至極,溫泉店的前線職員根本無辦法檢查客人的身體特徵。官方將責任甩給業者,卻沒給出具體的執行標準,導致「身體特徵」的定義變成了灰色地帶。對於追求「安心浸浴」的遊客來說,這種模糊不清的把關機制,無疑是另一種隱憂。
日本飯店業者自保 身體特徵為男性嚴禁踏入女湯
由於官方指引始終處於模糊的狀態,不少日本飯店業者決定採取強硬的自保手段。2024年7月,一張來自某酒店浴場的公告在網上爆紅。告示內容直接了當、毫不含糊:「本館大浴場之判斷基準唯有『生理構造』。即便戶籍登記為女性,若身體特徵仍為男性者,一律嚴禁踏入女湯。」
由於官方標準難以落地,不少日本酒店開始採取「自保」措施。2024年7月,一張酒店告示在網上爆紅,內容明確指出:「大浴場之判斷以身體特徵為準,戶籍為女性但身體特徵為男性者,不得進入女湯。」這張被視為「護身符」的告示,在 X 上獲得超過 12 萬次讚好。
「這才是我們要的入浴安全感」
日本網民對此紛紛投下贊成票,留言區溢滿了積壓已久的焦慮:
「全日本的溫泉區都應該跟進,這才叫保障顧客權益!」
「看到越來越多旅館願意明確表態,真的太好了。」
「終於可以不用在泡澡時,還得提心吊膽地觀察身邊的人究竟是真姊妹,還是自稱女性的闖入者。」
徹底女性化的跨性別者感無容身之處
對於那些已經歷漫長手術痛苦、聲音與外貌皆已徹底女性化的跨性別者來說,這類告示無疑是一道冰冷的逐客令,將她們抹殺。一位跨性別女性在討論區留下令人心碎的字句:「看到那張告示的瞬間,我忍不住在屏幕前落淚。我發現無論我多麼努力生活,這個社會終究沒有留下一寸土地讓我容身。」 這場圍繞「身體特徵」的防衛戰,在保障了一方安全感的同時,也讓另一方陷入了被公開羞辱的孤島。
婦女權益的民間組織代表 憶起陰影經歷
在種種爭論聲中,長期關注婦女權益的民間組織「找回女性權利與尊嚴會」代表——青谷由香裏女士,分享了幾段令人毛骨悚然的親身經歷,讓公眾重新審視這類事件背後的心理衝擊。
女廁隔的「男聲」 對女性來說有直觀恐懼
青谷女士憶述,自己曾在女洗手間遭遇過極其不安的時刻。當時她在隔間內,竟聽到鄰座傳來毫不掩飾的低沉男聲;隨後推門而出,映入眼簾的是一名雖穿著女裝,但骨架魁梧、面部特徵極具男性色彩的「女士」。她直言不諱地感嘆:「在那樣私密的空間,我感受到的絕對不是什麼多元包容,而是純粹、直觀的恐懼。」
UTravel熱門旅遊話題
↓主題追蹤人次突破二百萬!! 即刻重溫精彩時刻 ↓
↓即睇最新行程懶人包、爆紅打卡點🔥、必吃美食😋等↓













