對於熱愛旅行的香港人來說,編排行程往往是「最快樂的痛苦」。雖然想玩得盡興,但面對密密麻麻的機票價格、景點地圖以及那令人頭大的交通轉乘,往往未出發先疲累。如果您還停留在用文字記錄行程的階段,那就太落後了!今天教大家利用 Google 的強大 AI 工具 Gemini,配合最新的 Deep Research 功能,將原本散亂的文字大綱,進化成一個包含「實時交通導航、景點介紹、美食地圖」的專屬旅遊指南網頁。只要手機在手,一按即導航,去旅行自然輕鬆過人!
必學秘訣:先「草擬」後「生成」
在使用教學之前,先送大家一個省錢小貼士。目前 Gemini 的 Deep Research 功能雖然強大,但免費用戶每月僅有 5 次 使用上限。
策略建議:先利用「基本對話模式」與 Gemini 反覆商討、修改行程大綱。當你對景點排序、預算及住宿完全滿意後,才開啟「Deep Research」模式生成最終報告。這樣既能節省次數,又能確保生成的「終極網頁」資訊最準確。
第一步:用「基本模式」草擬行程大綱
您可以把 Gemini 當成一個知識淵博的旅伴。以「4月尾至5月頭去首爾玩4日」為例,你可以與 Gemini 進行以下行程溝通:
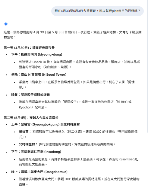
【基本規劃】
告訴 Gemini 出發月份和目的地,Gemini 會自動加入當地特色及著名景點,為你規劃好每日的行程。
【特殊行程要求】
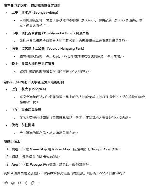
提出你想要的特別行程,它能為你根據特別活動,重新編寫適合的行程。小編就以「Stray Kids - SKZOO POP-UP STORE in SEOUL」為例,要求 Gemini 特別加入此項作為行程的一部分~
【行程修正】
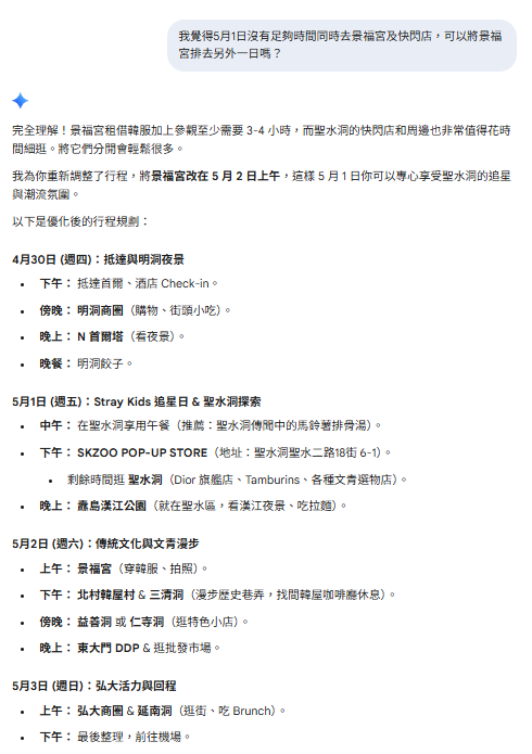
如果你有些地方不想去,或者覺得行程規劃有問題,可以要求 Gemini 作出更改,直至你滿意整個行程大綱。例如小編覺得5月1日沒辦法同時去景福宮及快閃店,所以便要求 Gemini 作出更改, Gemini 得到指令後,便重新優化了行程規劃。
住宿方面, Gemini 就建議了兩間酒店,大家可以再根據自己需求,向它提出要求,例如價錢、位置、設施等。
【細化時間軸】
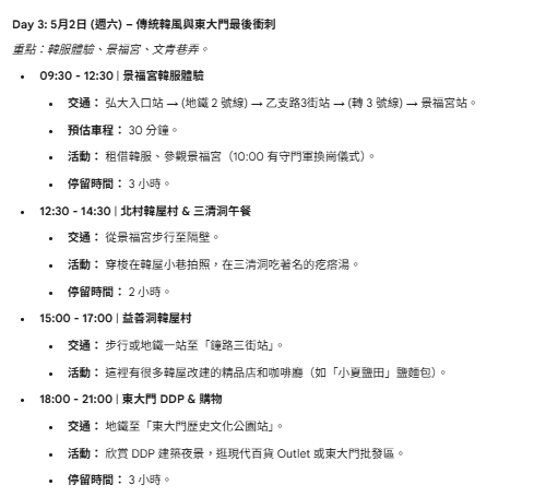
確認行程大綱沒有問題後,好要求它設定每日 Timeline,包括點到點路線、建議交通工具及停留時間。
第二步:開啟「Deep Research」製作互動指南網頁
當大綱定好後,將文字複製,開一個新對話並點選 Deep Research 模式,貼上以下這條「詳細版指令」:
【任務目標】 請根據我提供的行程,製作一個 Mobile-friendly 的「專屬旅遊網頁」。內容須包含:
行程總表: 標註每日 Timeline 及景點停留時間。
導航連結: 每一段交通路線及所有景點、餐廳,均需附上 Google Maps 直連連結。
美食追擊: 在景點周邊追加推薦在地美食及必吃理由。
視覺優化: 善用 Emoji(如 🏛️、🍽️、🚆)區分景點與交通。
【行程資料如下】:(貼上你的初步行程)
第三步:AI 自動除錯與手機實時導航
Deep Research 最強大的地方在於它的「智能查證」能力。它會實時搜尋數百個網頁,並為您的行程進行「壓力測試」
智能除錯:如果它發現行程初稿的資訊出錯,會自動幫你更正及修改行程;若發現某行程時間與整體不合,它亦會主動微調時間。
手機 App 同步:由於 Deep Research 生成需時,建議先在手機安裝 Google Gemini App。報告完成後,手機會即時彈出通知,讓您在旅途中隨時查閱。
一鍵導航:這份報告不再是死板的文字,所有地標、食肆都變成了超連結。身在首爾街頭,只需打開報告點擊連結,地圖就會立刻帶路,省去手動輸入地址的麻煩。
UTravel熱門旅遊話題
>一步登記,投入Sanrio 蔚藍海洋之旅!<
↓立即登記參加!賺取無上限現金賞💰↓


















