未來打算遊台人士要注意了!台灣爆發首例非洲豬瘟疫情,當局宣布提升邊境防疫級別。未來入境旅客將不再區分「紅線/綠線」通道,所有旅客行李查驗比例將全面提升,跨境包裹及快遞的檢查亦會加嚴,以防堵疫情擴散。另外,如果遊客如果誤帶一種製品入境台灣,將會處以最高100萬台幣的罰款,即看下文了解更多詳情。
台灣中部地區錄得全台首宗非洲豬瘟(ASF)個案,當局隨即啟動最高規格防疫機制,全面收緊邊境檢疫措施,以堵截疫情進一步擴散,力保當地畜牧產業免受衝擊。台灣的衞福部長證實,因應是次疫情,國門防線將有重大調整。未來所有入境旅客的行李查驗將不再劃分「紅線/綠線通道」,整體檢查比例將會大幅提高。
「紅綠線」通道將廢除 不論疫區非疫區一律加強查核
過往,機場通關實施「紅線」(來自疫區)與「綠線」(來自非疫區)分流,來自非疫區的旅客行李可獲豁免或較寬鬆的檢疫程序。不過有鑑於疫情變化迅速,未來入境旅客將不再純粹根據出發國家或地區劃分風險。
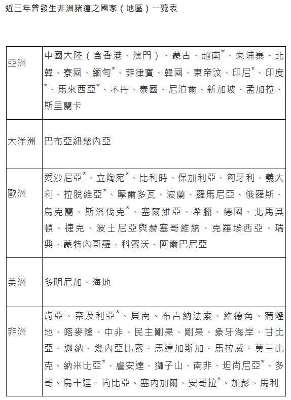
▼台灣當局「近三年曾發生非洲猪瘟之地區」包括香港▼
雖然針對高風險國家的分流機制仍會保留,但當局強調,所有入境行李一律納入查核範圍,整體查驗強度將會顯著提升。現時桃園國際機場已設有「三道防線」檢疫機制,包括在高風險地區旅客的空橋出口進行手提行李X光檢查、發放宣傳單張及在行李轉盤區利用檢疫犬加強檢查。當局提醒,提高整體查核比例後,預料繁忙時段的通關時間或會延長,呼籲旅客必須耐心配合。
違規攜肉製品最高罰款100萬
除了針對旅客行李,當局對跨境包裹及快遞貨物的防堵措施亦同步升級。財政部關務署表示,現時所有郵包、空運及海運快遞貨物已實施百分百X光掃描,一旦影像異常將進行人手開箱。此外,行政院更要求將人工開箱的比例提高至最少兩成以上,以加強防範疫區肉類產品流入。
UTravel熱門旅遊話題
【精華重溫🌟】社群年度熱搜帖文榜單出爐!🏆↓
↓主題追蹤人次突破二百萬!! 即刻重溫精彩時刻 ↓
↓主題追蹤人次突破二百萬!! 即刻重溫精彩時刻 ↓
【Chill Guide旅遊指南😎】日韓台泰越深圳2025行程攻略✈️↓
↓即睇最新行程懶人包、爆紅打卡點🔥、必吃美食😋等↓
↓即睇最新行程懶人包、爆紅打卡點🔥、必吃美食😋等↓







